k8凯发(中国)天生赢家·一触即发
关于凯发k8
公司介绍
科技研发
产品中心
肽雅丽菲
华昕汇方
梵肽
芭法莉
新闻中心
公司新闻
科普文库
招商加盟
凯发k8一触即发
联系我们
k8凯发(中国)天生赢家·一触即发
全国咨询热线
地址:烟台市开发区天津北路k8凯发(中国)天生赢家·一触即发
Copyright © 2025 凯发k8一触即发生物医药(山东)集团有限公司 鲁ICP备14008762号 技术支持:凯发k8一触即发烟台
凯发k8一触即发生物
微信公众号
肽雅丽菲
微信公众号
凯发k8一触即发生物医药(山东)集团有限公司
天生赢家 一触即发国信证券-医|zgrtys|思健康
脐带血★◈✿◈,凯发k8国际首页登录★◈✿◈。生物科技生医美容★◈✿◈,凯发一触即发★◈✿◈,1. 用户直接或通过各类方式间接使用慧博投研资讯所提供的服务和数据的行为★◈✿◈,都将被视作已无条件接受本声明所涉全部内容★◈✿◈;若用户对本声明的任何条款有异议★◈✿◈,请停止使用慧博投研资讯所提供的全部服务★◈✿◈。
2. 用户需知★◈✿◈,研报资料由网友上传★◈✿◈,所有权归上传网友所有★◈✿◈,慧博投研资讯仅提供存放服务★◈✿◈,慧博投研资讯不保证资料内容的合法性★◈✿◈、正确性★◈✿◈、完整性★◈✿◈、线. 任何单位或个人若认为慧博投研资讯所提供内容可能存在侵犯第三人著作权的情形★◈✿◈,应该及时向慧博投研资讯提出书面权利通知★◈✿◈,并提供身份证明★◈✿◈、权属证明及详细侵权情况证明★◈✿◈。慧博投研资讯将遵循版权保护投诉指引处理该信息内容★◈✿◈;
公司发布2023年4-6月销售额数据★◈✿◈,整体销售额同比增长23%+★◈✿◈,其中医疗服务销售额同比增长18%+★◈✿◈,中国香港及澳门的美学医疗★◈✿◈、美容及养生服务销售额同比增长40%+★◈✿◈。【慧博投研资讯】
国信零售观点★◈✿◈:公司主营医疗+医美+兽医相关服务★◈✿◈,其中92%收入集中在中国香港市场(2023财年数据)★◈✿◈,此次二季度业绩增长同时受益于香港本地消费复苏及通关后的旅游消费增长★◈✿◈。(慧博投研资讯)
据香港旅游发展局消息★◈✿◈,2023上半年香港累计录得1300万人次访港旅客★◈✿◈。总体上★◈✿◈,展望下半年看★◈✿◈,香港会继续加强在各个客源市场的宣传推广★◈✿◈,吸引旅客访港★◈✿◈,有助于推动公司客流增加★◈✿◈。公司自身也将在新2024财年继续推进新开店的销售增长★◈✿◈,继续推进并购以扩大业务版图zgrtys★◈✿◈。出于对访港旅游消费的谨慎考量★◈✿◈,我们下调公司2024-2025财年归母净利润至3.07/4.1亿港元(前值分别为3.4/4.36亿港元)★◈✿◈,新增2026财年归母净利润预测为5.09亿港元★◈✿◈,当前股价对应PE分别为17.9/13.5/10.8倍★◈✿◈,维持“增持”评级★◈✿◈。评论★◈✿◈:
公司发布2023年4-6月销售额数据★◈✿◈,整体销售额同比增长23%+★◈✿◈。具体业务看★◈✿◈,医疗服务业务销售额同比增长18%+★◈✿◈,中国香港及澳门的美学医疗★◈✿◈、美容及养生服务销售额同比增长40%+★◈✿◈,中国(不含港澳台)美学医疗★◈✿◈、美容及养生服务销售同比下跌10%-★◈✿◈,其他服务销售额同比增长4%+★◈✿◈。
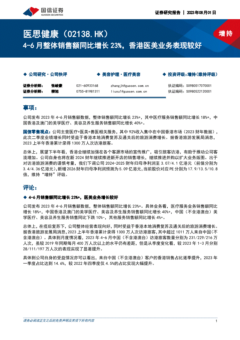
总体上★◈✿◈,在疫后复苏下★◈✿◈,公司整体经营表现向好★◈✿◈,同时受益于香港本地消费复苏及通关后的旅游消费增长★◈✿◈。据香港旅游发展局消息★◈✿◈,2023上半年香港累计录得1300万人次访港旅客★◈✿◈,其中超过1011万人来自中国(不含港澳台)★◈✿◈。具体到月度情况看★◈✿◈,2023年4-6月中国(不含港澳台)访港旅客数量分别为231/229/216万人次★◈✿◈,虽较2019年同期每月400万人次以上的水平仍有差距★◈✿◈,但是从季度变化看★◈✿◈,较2023年1-3月分别28/111/197万人次的表现实现了显著提升★◈✿◈。
具体到公司自身的受益情况亦可以看出★◈✿◈,来自中国(不含港澳台)客户的香港销售占比逐季提升★◈✿◈,2023年一季度占比达到14.6%★◈✿◈,较2022年四季度仅4.5%的占比实现大幅提升★◈✿◈。
总体上★◈✿◈,展望下半年看zgrtys★◈✿◈,香港会继续加强在各个客源市场的宣传推广★◈✿◈,吸引旅客访港zgrtys★◈✿◈,有助于推动公司客流增加天生赢家 一触即发★◈✿◈。公司自身也将在新2024财年继续推进新开店的销售增长★◈✿◈,继续推进并购以扩大业务版图★◈✿◈。出于对访港旅游消费的谨慎考量★◈✿◈,我们下调公司2024-2025财年归母净利润至3.07/4.1亿港元(前值分别为3.4/4.36亿港元)★◈✿◈,新增2026财年归母净利润预测为5.09亿港元★◈✿◈,当前股价对应PE分别为17.9/13.5/10.8倍★◈✿◈,维持“增持”评级★◈✿◈。
及其项下所有内容证券研究报告 2023年08月01日增持1医思健康(4-6月整体销售额同比增长23%★◈✿◈,香港医美业务表现较好公司研究·公司快评美容护理·医疗美容投资评级★◈✿◈:增持(维持评级)证券分析师★◈✿◈:张峻豪证编码★◈✿◈:S01证券分析师★◈✿◈:柳旭 .cn执证编码★◈✿◈:S01事项★◈✿◈:公司发布2023年4-6月销售额数据zgrtys★◈✿◈,整体销售额同比增长23%+★◈✿◈,其中医疗服务销售额同比增长18%+★◈✿◈,中国香港及澳门的美学医疗★◈✿◈、美容及养生服务销售额同比增长40%+★◈✿◈。
国信零售观点★◈✿◈:公司主营医疗+医美+兽医相关服务★◈✿◈,其中92%收入集中在中国香港市场(2023财年数据)★◈✿◈,此次二季度业绩增长同时受益于香港本地消费复苏及通关后的旅游消费增长★◈✿◈。
总体上★◈✿◈,展望下半年看★◈✿◈,香港会继续加强在各个客源市场的宣传推广★◈✿◈,吸引旅客访港天生赢家 一触即发★◈✿◈,有助于推动公司客流增加★◈✿◈。
出于对访港旅游消费的谨慎考量★◈✿◈,我们下调公司2024-2025财年归母净利润至3.07/4.1亿港元(前值分别为3.4/4.36亿港元)★◈✿◈,新增2026财年归母净利润预测为5.09亿港元★◈✿◈,当前股价对应PE分别为17.9/13.5/10.8倍★◈✿◈,维持“增持”评级★◈✿◈。
评论★◈✿◈: 4-6月销售额同比增长23%+★◈✿◈,医美业务增长较好公司发布2023年4-6月销售额数据天生赢家 一触即发★◈✿◈,整体销售额同比增长23%+★◈✿◈。
具体业务看★◈✿◈,医疗服务业务销售额同比增长18%+★◈✿◈,中国香港及澳门的美学医疗★◈✿◈、美容及养生服务销售额同比增长40%+★◈✿◈,中国(不含港澳台)美学医疗★◈✿◈、美容及养生服务销售同比下跌10%-zgrtys★◈✿◈,其他服务销售额同比增长4%+★◈✿◈。
总体上★◈✿◈,在疫后复苏下★◈✿◈,公司整体经营表现向好★◈✿◈,同时受益于香港本地消费复苏及通关后的旅游消费增长★◈✿◈。
据香港旅游发展局消息★◈✿◈,2023上半年香港累计录得1300万人次访港旅客★◈✿◈,其中超过1011万人来自中国(不含港澳台)★◈✿◈。
具体到月度情况看★◈✿◈,2023年4-6月中国(不含港澳台)访港旅客数量分别为231/229/216万人次★◈✿◈,虽较2019年同期每月400万人次以上的水平仍有差距★◈✿◈,但是从季度变化看★◈✿◈,较2023年1-3月分别28/111/197万人次的表现实现了显著提升★◈✿◈。
具体到公司自身的受益情况亦可以看出天生赢家 一触即发★◈✿◈,来自中国(不含港澳台)客户的香港销售占比逐季提升★◈✿◈,2023年一季度占比达到14.6%★◈✿◈,较2022年四季度仅4.5%的占比实现大幅提升★◈✿◈。
及其项下所有内容证券研究报告2图1★◈✿◈:中国(不含港澳台)访港旅客总人次变化(人次)资料来源★◈✿◈:香港旅游发展局★◈✿◈、国信证券经济研究所整理图2★◈✿◈:医思健康来自中国(不含港澳台)客户的香港销售占比(%)资料来源★◈✿◈:公司官网★◈✿◈、国信证券经济研究所整理投资建议总体上★◈✿◈,展望下半年看★◈✿◈,香港会继续加强在各个客源市场的宣传推广★◈✿◈,吸引旅客访港★◈✿◈,有助于推动公司客流增加zgrtys★◈✿◈。
出于对访港旅游消费的谨慎考量★◈✿◈,我们下调公司2024-2025财年归母净利润至3.07/4.1亿港元(前值分别为3.4/4.36亿港元)★◈✿◈,新增2026财年归母净利润预测为5.09亿港元★◈✿◈,当前股价对应PE分别为17.9/13.5/10.8倍★◈✿◈,维持“增持”评级★◈✿◈。
国信证券投资评级类别级别说明股票投资评级买入股价表现优于市场指数20%以上增持股价表现优于市场指数10%-20%之间中性股价表现介于市场指数±10%之间卖出股价表现弱于市场指数10%以上行业投资评级超配行业指数表现优于市场指数10%以上中性行业指数表现介于市场指数±10%之间低配行业指数表现弱于市场指数10%以上重要声明本报告由国信证券股份有限公司(已具备中国证监会许可的证券投资咨询业务资格)制作★◈✿◈;报告版权归国信证券股份有限公司(以下简称“我公司”)所有★◈✿◈。
任何有关本报告的摘要或节选都不代表本报告正式完整的观点★◈✿◈,一切须以我公司向客户发布的本报告完整版本为准★◈✿◈。
本报告所载的信息★◈✿◈、资料zgrtys★◈✿◈、建议及推测仅反映我公司于本报告公开发布当日的判断★◈✿◈,在不同时期★◈✿◈,我公司可能撰写并发布与本报告所载资料★◈✿◈、建议及推测不一致的报告★◈✿◈。
我公司不保证本报告所含信息及资料处于最新状态★◈✿◈;我公司可能随时补充★◈✿◈、更新和修订有关信息及资料★◈✿◈,投资者应当自行关注相关更新和修订内容★◈✿◈。
我公司或关联机构可能会持有本报告中所提到的公司所发行的证券并进行交易★◈✿◈,还可能为这些公司提供或争取提供投资银行★◈✿◈、财务顾问或金融产品等相关服务★◈✿◈。
本公司的资产管理部门★◈✿◈、自营部门以及其他投资业务部门可能独立做出与本报告中意见或建议不一致的投资决策★◈✿◈。
投资者应结合自己的投资目标和财务状况自行判断是否采用本报告所载内容和信息并自行承担风险★◈✿◈,我公司及雇员对投资者使用本报告及其内容而造成的一切后果不承担任何法律责任★◈✿◈。
证券投资咨询★◈✿◈,是指从事证券投资咨询业务的机构及其投资咨询人员以下列形式为证券投资人或者客户提供证券投资分析★◈✿◈、预测或者建议等直接或者间接有偿咨询服务的活动★◈✿◈:接受投资人或者客户委托★◈✿◈,提供证券投资咨询服务★◈✿◈;举办有关证券投资咨询的讲座★◈✿◈、报告会★◈✿◈、分析会等★◈✿◈;在报刊上发表证券投资咨询的文章★◈✿◈、评论★◈✿◈、报告★◈✿◈,以及通过电台★◈✿◈、电视台等公众传播媒体提供证券投资咨询服务★◈✿◈;通过电话★◈✿◈、传真★◈✿◈、电脑网络等电信设备系统★◈✿◈,提供证券投资咨询服务★◈✿◈;中国证监会认定的其他形式★◈✿◈。
发布证券研究报告是证券投资咨询业务的一种基本形式★◈✿◈,指证券公司★◈✿◈、证券投资咨询机构对证券及证券相关产品的价值★◈✿◈、市场走势或者相关影响因素进行分析★◈✿◈,形成证券估值★◈✿◈、投资评级等投资分析意见★◈✿◈,制作证券研究报告★◈✿◈,并向客户发布的行为★◈✿◈。
证券研究报告国信证券经济研究所深圳深圳市福田区福华一路125号国信金融大厦36层邮编★◈✿◈:518046总机上海上海浦东民生路1199弄证大五道口广场1号楼12层邮编★◈✿◈:200135北京北京西城区金融大街兴盛街6号国信证券9层邮编★◈✿◈:100032
为了完善报告评分体系★◈✿◈,请在看完报告后理性打个分天生赢家 一触即发★◈✿◈,以便我们以后为您展示更优质的报告★◈✿◈。您也可以对自己点评与评分的报告在“我的云笔记”里进行复盘管理★◈✿◈,方便您的研究与思考★◈✿◈,培养良好的思维习惯★◈✿◈。
